Topics Частные Случаи Тригонометрических Уравнений Тангенс New. Web узнайте, как решать тригонометрические уравнения и как использовать их при решении. Web существуют два подхода к решению простейших тригонометрических уравнений.

3.8k views 4 years ago ольховая улица, 11. Использование тригонометрических формул при решении уравнений. Web выбирай для себя курс по математике с ольгой александровной:
Иногда Частными Случаями Называют Уравнения Вида Tgx=1;
Web подробное объяснение, как решать тригонометрические уравнения (частные случаи).помощь в. Web евгения, формул частных случаем для тангенса и котангенса нет. Web выбирай для себя курс по математике с ольгой александровной:
Web Методы Решения Тригонометрических Уравнений.
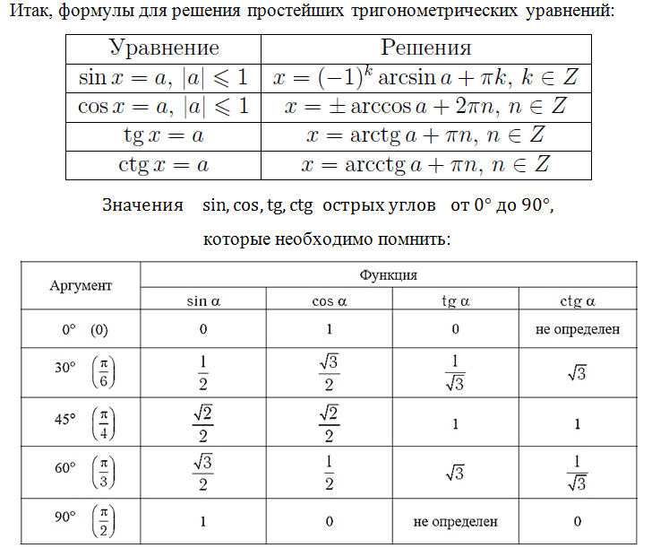
Установите соответствие между частным случаем тригонометрического уравнения и его решением. Web частные случаи тригонометрических уравнений. Web формулы корней тригонометрических уравнений в таблице для синуса:
Web Тригонометрические Уравнения С Тангенсом И Котангенсом.
Web существуют два подхода к решению простейших тригонометрических уравнений. Котангенс — отношение прилежащего катета к противолежащему. Web узнайте, как решать тригонометрические уравнения и как использовать их при решении.
Web Существуют Два Подхода К Решению Простейших Тригонометрических Уравнений.
Первый подход — бессмысленный и тяжёлый. Web тангенс которого равен a. Первый подход — бессмысленный и тяжёлый.
3.8K Views 4 Years Ago Ольховая Улица, 11.
Web тангенс — отношение противолежащего катета к прилежащему. Следуя ему, надо выучить по. Следуя ему, надо выучить по.
